您当前的位置:备件网首页 > 技术干货 > 正文

技术 | 浅谈某公司煤磨节能降耗的措施

来源:《河北金隅鼎鑫水泥有限公司》 发布日期:2021/1/29 编辑:张翀
核心提示:浅谈某公司煤磨节能降耗的措施


前言


某公司有两条2500t/d水泥熟料生产线,于2000年先后投产,匹配的煤磨为两台ф2.8m×5m+3m的风扫球磨机。近几年由于窑系统的扩能改造,尤其是预热器的升级改造,熟料产能达到3000t/d以上,导致煤磨生产能力不足、随窑运转率高,只好放粗煤粉细度、提高煤粉产量以满足生产。细度放粗后,出磨煤粉水分高,煤耗也随之升高。为了改变这一被动局面,该公司采取措施进行了一系列改造,效果显著。


一、煤磨现状


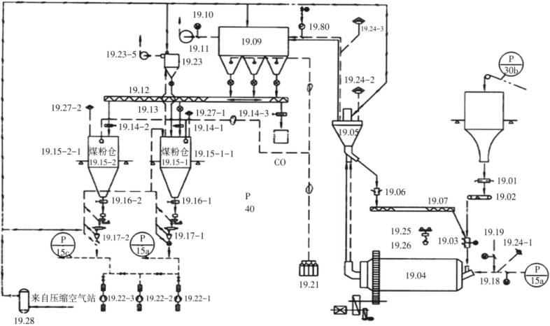
改造前煤磨为ф2.8m×5m+3m的风扫磨,配有3m烘干仓、粗磨仓及细磨仓,钢球装载量32t;选粉机配置为TLS1150-C,入磨热风管道为ф800mm,工艺流程见图1;产量17.5t/h,煤粉水分5%,细度(0.08mm方孔筛筛余)13%,随窑运转率100%。


图1 工艺流程图


二、改造方案


经过论证,该公司从以下几方面入手进行了改造:


(1)选粉机


鉴于原选粉机选粉效率较低,煤粉细度不可控,为了提高选粉效果及烘干能力,在磨头新增加了静态V型选粉机。原煤先进入V型选粉机烘干,然后再进入球磨机,主要是为了提高系统的烘干能力。利用该公司闲置的TLS1560-C组合式高效选粉机替代原来的TLS1150-C型动态选粉机,两台选粉机结构形式相同,但选粉机笼型转子直径从ф1150mm增大至ф1560mm,转速由最高190r/min提高至最高265r/min,生产能力从最高22t/h增加到最高38t/h,提高了选粉效率,增加了磨机产量,降低了煤粉细度。


(2)原煤秤


为了确保计量的准确性及满足环保要求,将原来的原煤皮带秤改为密封式喂料秤,量程由原来的0~23t/h增大为0~30t/h。


(3)热风管道


为了降低管道阻力,增加入磨风量,提高烘干效率,将窑头入磨热风管由ф800mm更换为ф1000mm管道。


(4)磨内


根据对磨内煤粉水分和细度变化情况的分析,将两台磨机隔仓板由粗磨仓向烘干仓前移1m,烘干仓长度从3m缩短为2m,相应粗磨仓延长部位更换四排波纹衬板。考虑磨机装机功率,钢球级配和填充率暂未做调整。


(5)回粉溜子


通过多次温度与水分的对比且兼顾安全要求,将回粉溜子由原设计的入V型选粉机进行二次烘干改为直接入磨,同时提高入磨热风温度。


(6)工艺流程布置


在工艺布置的过程中,密封式原煤秤上移至二层平台,原煤仓相应将锥部缩短1.5m安装至喂煤秤上方,锥部缩短后仍能满足下料顺畅的需求;为了减少管道积煤,将入磨热风管上行部分抬高,与水平呈约45°角,下行部分从原煤仓框架南侧穿过,由新换原煤秤西侧向下与静态V型选粉机对接;因场地所致,回粉绞刀也相应抬高。改造前见图2,改造后见图3,工艺流程图见图4


图2 改造前


图3 改造后


图4 工艺流程图


三、运行调试中存在的问题


(1)入磨热风管在V型选粉机出口处及下料溜子前部有积煤现象,为保证系统安全,前期入磨热风温度控制在300℃以下,水分烘干效果未达到预期。通过改变V型选粉机出口至入磨热风管的位置及在管道内部死区填充浇注料等,管道积煤现象彻底消除。


(2)为增加煤粉烘干效果,设计初期,回粉溜子接入原煤秤下料溜子,煤粉进入V型选粉机进行二次烘干,但运行期间发生了几次磨头管道煤粉闪爆现象,存在较大隐患。6月利用仓满停车机会,将回粉溜子改接到V型选粉机下料重锤阀下方,直接入磨,同时提高入磨热风温度至320℃,煤粉烘干效果达到了预期值。


四、改造效果


以1号煤磨改造前后为例进行说明(2号煤磨与1号煤磨类似),数据对比见表1


4.1 产量及质量(表1)


表1 产量及质量


4.2 煤磨水分(表2)


表2 煤磨水分


4.3 随窑运转率


改造后,由于产量提高,煤粉水分降低,窑用煤量减少,煤磨随窑运转率也由过去的100%降至目前的94%左右,不仅降低了系统电耗,也为日常检修维护赢得了时间。


五、效益分析


经过多次优化改造,煤磨系统运行平稳,达到了预期的效果。煤粉细度同比下降2.57%,煤粉水分平均烘干掉9.76%,较2017年的烘干7.5%多烘干了2.26%。按照该公司熟料实物煤耗140kg/t,原煤热值24000kJ/kg进行计算,入窑煤粉水分降低140×2.26%=3.164kg。根据1kg水分从10℃升高到1200℃大约需要5137kJ热量计算,则减少3.164kg的水分使吨熟料热耗减少16253.47kJ,吨熟料减少实物煤16253.47/24000=0.68kg。地域煤价按550元/吨计算,吨熟料节约煤耗成本0.37元,按照该公司年产熟料150万吨计算,可降低成本约56万元。



作者:罗荣树

来源:《河北金隅鼎鑫水泥有限公司》

中国水泥备件网微信公众号(关注查询更多资讯)


(本文来源网络,若涉及版权问题,请作者来电或来函联系!)

相关推荐 RECOMMENDATION